分體式電磁流量計











一、儀表概述:
分體型電磁流量計是電磁流量計普遍應用的形式,傳感器接入管道,轉換器裝在儀表室或人們易于接近的傳感器附近,相距數十到數百米。為防止外界噪聲侵入,信號電纜通常采用雙芯屏蔽線。測量電導率較低液體而相聚超過30m時,為防止電纜部分電容造成信號衰減,內層屏蔽也有要求接上與芯線同電位低阻抗源的屏蔽驅動。分體流量轉換器可遠離現場惡劣環境,電子部件檢查、調整和參數設定就比較方便。
二、測量原理:
分體型電磁流量計根據法拉第電磁感應原理,在與測量管軸線和磁力線相垂直的管壁上安裝了一對檢測電極,當導電液體沿測量管軸線運動時,導電液體切割磁力線產生感應電勢,此感應電勢由兩個檢測電極檢出,數值大小與流量成正比例,其值為:E=KBVD式中:
E-感應電勢;
K-與磁場分布及軸向長度有關的系數;
B-磁感應強度;
V-導電液體平均流速;
D-電極間距;(測量管內直徑)
傳感器將感應電勢E作為流量信號,傳送到轉換器,經放大,變換濾波用一系列的數字處理后,用帶背光的點陣式液晶顯示瞬時流量和累積流量。轉換器有4~20mA輸出,報警輸出及頻率輸出,并設有RS-485等通訊接口,并支持HART和MODBUS協議。
三、適用場合:
電磁流量計主要用于測量封閉管道中的導電液體和漿液中的體積流量。如水、污水、泥漿、紙漿、各種酸、堿、鹽溶液、食品漿液等,**應用于石油、化工、冶金、紡織、食品、制藥、造紙等行業以及環保、市政管理,水利建設等領域。
四、流量計結構形式:
1、傳感器:
傳感器主要由測量導管、測量電極、勵磁線圈、鐵芯、磁軛和殼體組成。
a、測量導管:由不銹鋼導管、襯里和連接法蘭組合而成,為被測液體現場工況測量的載體。
b、測量電極:安裝在測量導管內側壁,與軸流方向垂直,使測量液體產生信號的一對電極。
c、勵磁線圈:在測量導管內產生磁場的上下兩個勵磁線圈。
d、鐵芯和磁軛:將勵磁線圈產生的磁場導入液體,并構成磁回路。
e、殼 體:儀表外包裝。
2、轉換器:即為智能二次表,其將流量信號放大處理,單片機運算后,可顯示流量、累計量,并能輸出脈沖、模擬電流等信號,用于流體流量的計量或控制。
3、產品組裝形式:其分為一體型和分體型兩種形式。
a、一體型:傳感器和轉換器一體安裝。
b、分體型:傳感器和轉化器分離安裝,通過連接電纜形成流量計量系統。
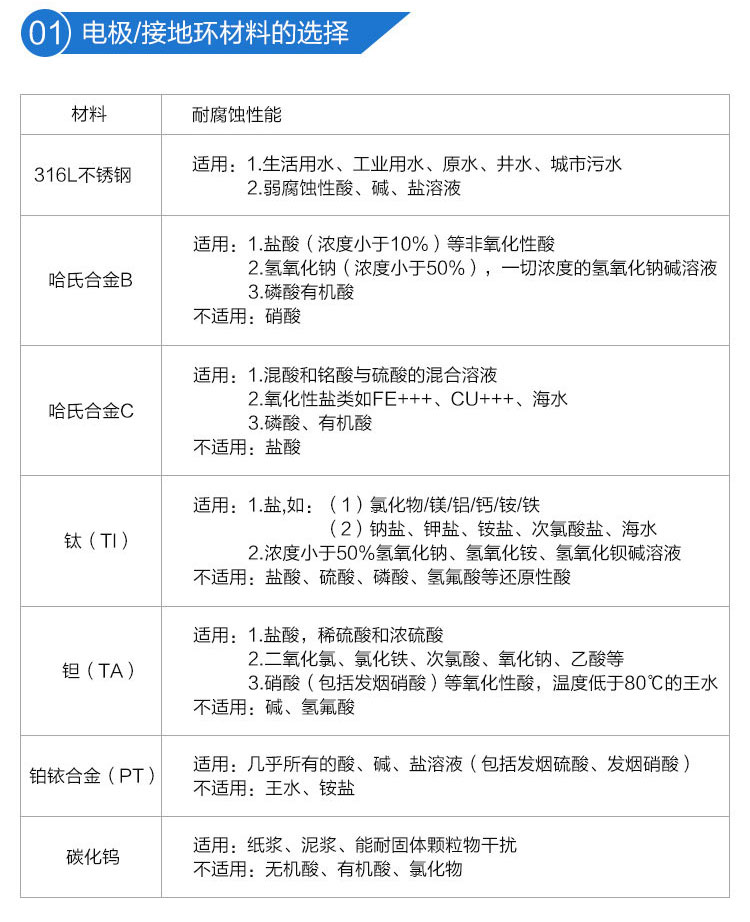
c、為適應不同介質測量的要求,傳感器的襯里和電極材料可以有多種選擇。
五、性能特點:
1、流量的測量不受流體的密度、粘度、溫度、壓力和電導率變化的影響,傳感器感應電壓信號與平均流速呈線性關系,因此測量精度高。
2、測量管道內無阻流件,因此沒有附加的壓力損失;測量管道內無可動部件,因此傳感器壽命極長。
3、由于感應電壓信號是在整個充滿磁場的空間中形成的,是管道載面上的平均值,因此傳感器所需的直管段較短,長度為5倍的管道直徑。
4、傳感器部分只有內襯和電極與被測液體接觸,只要合理選擇電極和內襯材料,即可耐腐蝕和耐磨損。
5、LD轉換器采用**的單片機(MCU)和表面貼裝技術(SMT),性能可靠,精度高,功耗低,零點穩定,參數設定方便。點擊中文顯示LCD,顯示累積流量、瞬時流量、流速、流量百分比等。
6、測量系統,可測正向流量、反向流量。采用特殊的生產工藝和優質材料,確保產品的性能在長時間內保持穩定。
7、電磁流量計適用測量封閉管道中導電液體和漿液的體積流量,如潔凈水、污水、各種酸堿鹽溶液、泥漿、礦漿、紙漿以及食品方面的液體等。
六、技術指標:
1、儀表精度:管道式0.5級、1.0級;插入式2.5級。
2、測量介質:電導率大于5μS/cm的各種液體和液固兩相流體。
3、流速范圍:0.2~8m/s。
4、工作壓力:1.6MPa。
5、環境溫度:-40℃~+50℃。
6、介質溫度:聚四氟乙烯襯里≤180℃;橡膠材質襯里≤65℃。
7、防爆標志:ExmibdⅡBT4。
8、防爆證號:GYB01349。
9、外磁干擾:≤400A/m。
10、外殼防護:一體化型: IP65。
分 離 型: 傳感器IP68(水下5米,僅限于橡膠襯里)轉換器IP65。
11、輸出信號:4~20mA.DC,負載電阻0~750Ω。
12、通訊輸出:RS485或CAN總線。
13、電氣連接:M20×1.5內螺紋,φ10電纜孔。
14、電源電壓:90~220V.AC、24±10%V.DC。
15、zui大功耗:≤10VA。
七、主要優缺點如下:
1、傳感器結構簡單,測量管內沒有可動部件,也沒有任何阻礙流體流動的節流部件。所以當流體通過流量計時不會引起任何附加的壓力損失,是流量計中運行能耗zui低的流量儀表之一。
2、可測量贓污介質、腐蝕性介質及懸濁性液固兩相流的流量。這是由于儀表測量管內部無阻礙流動部件,與被測流體接觸的只是測量管內襯和電極,其材料可根據被測流體的性質來選擇。例如,用聚三氟乙烯或聚四氟乙烯做內襯,可測量各種酸、堿、鹽等腐蝕性介質;采用耐磨橡膠做內襯,就特別適合于測量帶有固體顆粒的、磨損較大的礦漿、水泥漿等液固兩相流以及各種帶纖維液體和紙漿等懸濁液體。
3、是一種體積流量測量儀表,在測量過程中,它不受被測介質的溫度、粘度、密度以電導率(在一定范圍)的影響。因此,電磁流量計只需經水標定后,就可心用來測量其它導電性液體的流量。
4、輸出只與被測介質的平均流速成正比,而與對稱分布下的流動狀態(層流或湍流)無關。所以電磁流量計的量程范圍極寬,其測量范圍度可達100:1,有的甚至達1000:1的可運行流量范圍。
5、無機械慣性,反應靈敏,可以測量瞬時脈動流量,也可測量正反兩個方向的流量。
6、口徑范圍極寬,從幾個毫米一直到幾米,而且國內已有口徑達3m的實流校驗設備,為電磁流量計的應用和發展奠定了基礎。
目前仍然存在的主要不足如下:
1、不能用來測量氣體、蒸汽以及含有大量氣體的液體。
2、不能用來測量電導率很低的液體介質,如對石油制品或有機溶劑等介質,目前電磁流量計還無能為力。
3、普通工業用電磁流量計由于測量管內襯材料和電氣絕緣材料的限制,不能用于測量高溫介質;如未經特殊處理,也不能用于低溫介質的測量,以防止測量管外結露(結霜)破壞絕緣。
4、電磁流量計易受外界電磁干擾的影響。
八、安裝環境的選擇:
為了使變送器工作穩定,在選擇安裝環境時應注意以下幾方面的要求:
1、盡量避免鐵磁性物體及具體強電磁場的設備(如大電機、大變壓器的等),以免磁場影響傳感器的工作磁場和流量信息。
2、應盡量安裝在干燥通風之處,不宜在潮濕,易積水的地方安裝。
3、應盡量避免日曬雨淋,避免環境溫度高于45℃及相對濕度大于95.9%。
4、選擇便于維修,活動方便的地方。
5、流量計應安裝在水泵后端,決不能在抽吸側安裝;閥么應安裝在流量計下游側。
九、故障排除:
分體式磁流量計在運行中會由于各種故障的發生會造成測量不準的現象,一般在運行中電磁流量計產生的故障大概可分為兩類。一類為流量計本身故障,元器件損壞引發的故障;一類為外界條件的改變引起的故障,例如輸出不穩定、流動無數次、誤差過大等。下面介紹幾種簡單的故障排除辦法:
a、輸出不穩定:1.流場不穩;2.通過傳感器的液體中含有氣體、大固體塊;3.電氣連接虛接;4.接地不良;5.電極滲漏 解決方法:1.改造管道、或增加安裝假傳感器;2.正常現象;3.檢查接線,接好線;4.接好地線;5.修理傳感器。
b、液體流動無輸出:1.與轉換器之間的信號傳輸電纜兩芯線接反;2.電源未接或接觸不良;3.傳感器儀表管道、外殼、端面有滲漏。解決辦法:1.倒線頭;2.接好電源、保持接觸良好;3.修理傳感器。
c、液體不流動有輸出:1.與轉換器之間信號傳輸電纜連接有斷路;2.信號電纜到電極連接斷路;3.電極表面沾污或沉積絕緣層;4.接地不良或斷路。 解決方法:1.接好電纜線;2.打開傳感器、重新接上;3.擦洗電極表面;4.接好地線。
d、誤差過大:1.零點過高;2.未完全充滿液體;3.供電電源畸變過大;4.接地不良。 解決方法:1.重新調整零點;2.改善管道條件,傳感器始終充滿液體;3.改善供電電源條件,符合正常工作條件;4.接好地線。
十、安裝注意事項:
1、分體式電磁流量計的傳感器應垂直安裝,并且流體自下而上流動,以滿足固、液兩項處于混合的狀態。原因是如介質中有固體物(泥沙、小石子顆粒等)容易發生沉淀的情況。另外管路中有魚和雜草的情況魚在管路中的游動,會造成流量計輸出的來回擺動;掛在電極附近的雜草的來回擺動也會引起流量計的輸出不穩定。在流量計上游入口處設置金屬濾網擋住魚和雜草進入測量管內。
2、分體式電磁流量計防止負壓的管路設置操作不當將引起傳感器內產生負壓。當同時關閉流量計上、下游的閥門,若流體的溫度高于氣溫.冷卻后收縮,使管內壓力有形成負壓的危險。負壓造成襯里與金屬導管剝離,引起電極泄漏。
3、在分體式電磁流量計附近加負壓防止閥,打開閥門接通大氣壓,以防止在傳感器內產生負壓。分體式電磁流量計下游接有垂直管道時,若用流量傳感器上游閥門來關閉或調節流量,傳感器測量管內將形成負壓。為了防止負壓,需加背壓或使用下游閥門來調節和關閉流量。
4、分體式電磁流量計適當的維護空間,大口徑流量計往往安裝在儀表井內,為了管道安裝、接線、檢查和維護的方便,需要留有適當的空間。為了觀測、接線和維護的方便,儀表安裝應距地面有一定的高度,以便于清洗、安裝。
傳真:0517-86842019
QQ:65283268
郵箱:tengtaiyibiao@126.com
地址:淮安市金湖縣金北街道辦陳橋工業集中區4-4號 ?







